电脑桌面
添加九鸟文库到电脑桌面
安装后可以在桌面快捷访问

高中物理3-3热学知'识点归纳(好用)

高中物理3-3热学知'识点归纳(好用)_第1页
1/6
高中物理3-3热学知'识点归纳(好用)_第2页
2/6
高中物理3-3热学知'识点归纳(好用)_第3页
3/6
高中物理3-3热学知'识点归纳(好用)_第4页
4/6
高中物理3-3热学知'识点归纳(好用)_第5页
5/6
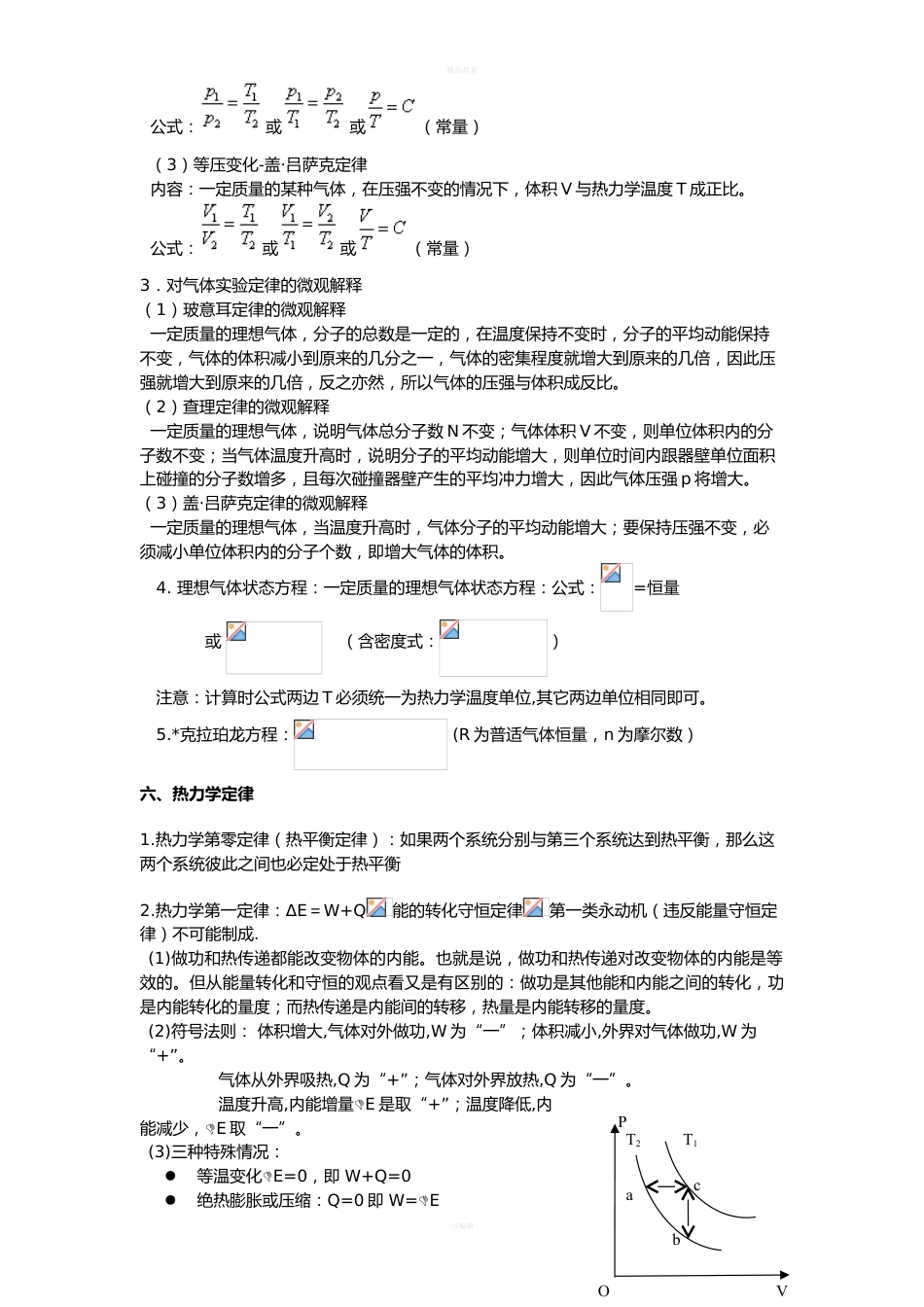
精品教育选修3-3热学知识点归纳一、分子运动论1.物质是由大量分子组成的(1)分子体积分子体积很小,它的直径数量级是(2)分子质量分子质量很小,一般分子质量的数量级是(3)阿伏伽德罗常数(宏观世界与微观世界的桥梁)1摩尔的任何物质含有的微粒数相同,这个数的测量值:设微观量为:分子体积V0、分子直径d、分子质量m;宏观量为:物质体积V、摩尔体积V1、物质质量M、摩尔质量μ、物质密度ρ.分子质量:分子体积:(对气体,V0应为气体分子平均占据的空间大小)分子直径:球体模型:(固体、液体一般用此模型)立方体模型:(气体一般用此模型)(对气体,d理解为相邻分子间的平均距离)分子的数量.2.分子永不停息地做无规则热运动(1)分子永不停息做无规则热运动的实验事实:扩散现象和布郎运动。(2)布朗运...

1、当您付费下载文档后,您只拥有了使用权限,并不意味着购买了版权,文档只能用于自身使用,不得用于其他商业用途(如 [转卖]进行直接盈利或[编辑后售卖]进行间接盈利)。
2、本站所有内容均由合作方或网友上传,本站不对文档的完整性、权威性及其观点立场正确性做任何保证或承诺!文档内容仅供研究参考,付费前请自行鉴别。
3、如文档内容存在违规,或者侵犯商业秘密、侵犯著作权等,请点击“违规举报”。

碎片内容

高中物理3-3热学知'识点归纳(好用)

确认删除?
VIP
赚钱
客服微信
  • 客服微信
销售电话
销售QQ
  • 销售QQ点击这里给我发消息
QQ群
  • QQ交流群点击这里加入QQ群
回到顶部